液体类化妆品是指在25℃标准环境下呈流动性状态的化妆品制剂,黏度范围广(从水状到高黏稠凝胶)。其核心特征包括:
流动性:产品在重力作用下能自由流动,粘度范围很广(从水状到高粘稠的精华液/乳液)。
均一性:通常是溶液、乳液(水包油/O/W 或 油包水/W/O)、悬浮液或凝胶等形态,成分应分布均匀(悬浮液除外)。
无固定形状:需要依赖容器来定型和取用。
易渗透/挥发:相比膏霜,液体更易渗透包装材料或挥发性成分更易散失(对包材阻隔性要求高)。
易受污染:开封后接触空气和外界环境风险更高(对包材密封性和使用便捷性要求高)。

1. 包材案例与适用场景

2. 设计决策核心逻辑

FOUR
液体产品包材
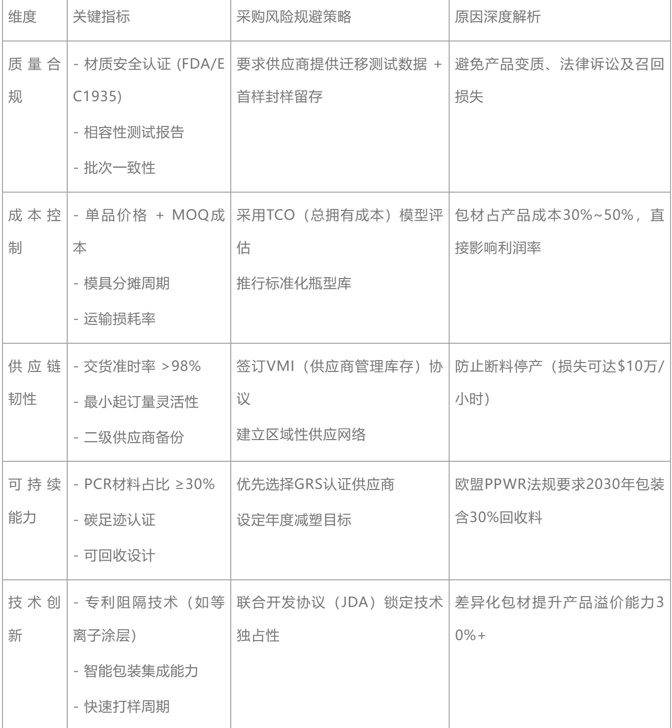
采购核心要点与原因分析
采购决策5大维度

小结
采购管理者的核心决策与执行关键,在前端,需要深度参与产品开发阶段包材选型(避免后期变更成本);进入业务中台,可建立包材数据库,动态监控原料价格波动(如PET树脂期货);进入后端管理,可以有效审计供应商ESG表现,防范政策合规风险。通过系统化整合技术需求、商业逻辑及供应链韧性,可显著提升液体化妆品包材的采购价值壁垒。


































